云南省人民政府关于应对新冠肺炎疫情稳定经济运行22条措施的意见、云南农垦集团云顶国际app官方下载官网|云南农垦集团有限责任公司云顶国际app官方下载官网-云顶国际app官方下载

云顶国际app官方下载
信息公开
新闻中心
党群工作
人才战略
云顶国际app官方下载的文化
集团产业
政策法规
云顶国际app官方下载的公告
联系云顶国际app官方下载
政策法规
方针政策
风险管控
云南省人民政府关于应对新冠肺炎疫情稳定经济运行22条措施的意见
发布时间:2020-02-14 查看次数:71985
t 浏览字号
分享到:

云南省人民政府

云政发〔2020〕4号

 云南省人民政府关于应对新冠肺炎疫情

稳定经济运行22条措施的意见

各州、市、县、区人民政府,省直各委、办、厅、局:

为深入贯彻落实习近平总书记考察云南重要讲话精神和关于坚决打赢疫情防控阻击战的重要指示精神,全面落实党中央、国务院疫情防控决策部署,在坚决打赢疫情防控阻击战的同时,保持经济社会平稳健康发展,现提出以下意见:

一、坚决打赢疫情防控阻击战

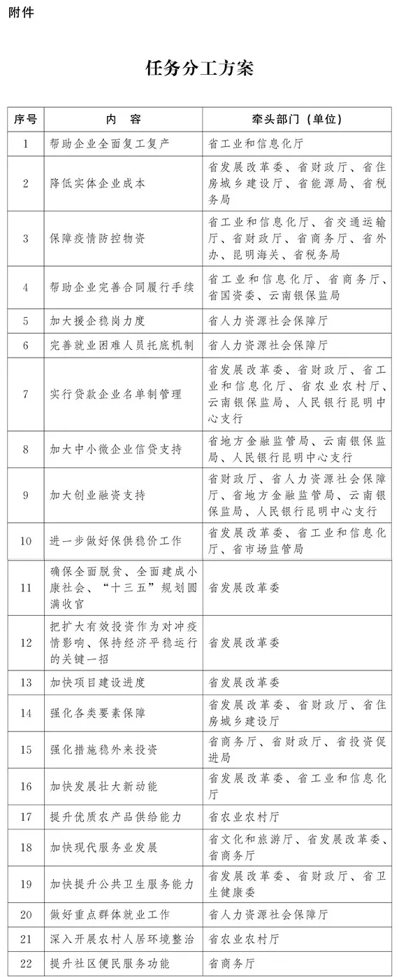
(一)帮助企业全面复工复产。领导挂钩协助企业解决防控物资保障、原材料供应、物流运输等问题,加强防控监督指导,重点保障疫情防控、能源供应、交通物流、城市运行、医用物资、生活必需品以及其他涉及国计民生的企业在有效防控疫情前提下正常生产。对扩大疫情防控重点物资产能、改造生产线的企业,经批准,可先扩产再补办相关审批手续,并纳入省级企业技术改造项目支持。

(二)降低实体企业成本。对承租国有企业、机关事业单位经营性房产的中小企业,可减免一个季度的房租。对中小企业、农民合作社生产经营所需的用电、用气、用水等,实行“欠费不停供”。批发零售、住宿餐饮、物流运输、文化旅游等行业非电力市场化交易用户,2020年2—3月用电按目录电价标准的90%结算;疫情防控期间采取支持性两部制电价政策,降低企业用电成本。对疫情防控物资重点保障企业和受疫情影响较大的批发零售、住宿餐饮、旅游演艺和旅游运输企业,确有困难的,可申请减免城镇土地使用税和房产税。2020年,企业可在国家政策规定的5%—12%范围内自行确定住房公积金缴存比例;经企业职代会讨论通过,4月底前允许缓缴住房公积金。

(三)保障疫情防控物资。对疫情防控应急物资和人员运输车辆免收高速公路通行费。优先保障疫情防控应急物资、重要生产生活物资车辆快速通行。支持临时开行疫情防控应急物资运输国际货物航线,在现行政策下给予全额补贴。2020年3月底前,对捐赠的疫情防控进口物资,免征进口关税和进口环节增值税、消费税。对卫生健康主管部门组织进口的疫情防控物资免征关税。国家机关、事业单位和团体组织使用财政性资金采购疫情防控有关货物、工程和服务的,作为紧急采购项目执行,可暂不执行政府采购法规定的方式和程序;在保证货物、工程、服务质量的前提下,优先向复工复产企业直接采购。通过外事渠道协调周边国家取消口岸入境限制措施,重新开放已关闭的边民互市点,保证口岸人员、货物正常通行。对疫情防控物资进口和鲜活农产品实行快速通关“绿色通道”等特殊措施,随到随检随放,快速通关。

(四)帮助企业完善合同履行手续。对已与国有企业签订合同的中小企业,因疫情影响无法按时履行合同义务的,可以适当延长合同履行期限,具体期限由双方协商确定。国有企业要严格贯彻落实中央和省关于清理拖欠中小企业、民营企业账款工作要求,按照合同约定按时足额支付有关款项,不得形成新增逾期拖欠。对确因疫情影响不能履约的外贸企业,及时指导其向国家有关部委申请“疫情不可抗力事实证明”,帮助企业最大限度减少损失。鼓励保险机构为因疫情遇到困难的出口企业提供风险保障、保单融资等服务。

(五)加大援企稳岗力度。对符合条件的不裁员或少裁员参保缴费企业,按照企业及其职工上年度实际缴纳失业保险费总额的50%给予稳岗返还。受疫情影响缴纳社会保险费有困难的企业,向经办机构备案后,可延期缴纳养老、工伤和失业保险费至疫情结束,待疫情结束后3个月内进行补缴。延长缴费期间,不收取滞纳金,不影响参保职工个人权益记录,不影响参保人员保险待遇。员工因被采取隔离治疗、医学观察等措施导致不能正常劳动的,企业应当按正常出勤支付员工隔离期间工资。

(六)完善就业困难人员托底机制。对符合条件的失业人员,按时足额发放失业保险金。对生活困难人员,可按有关规定发放临时生活补助,或由民政部门按照有关规定纳入城镇居民最低生活保障范围。大力开发社区公共卫生、消毒保洁、环境保护等公益性就业岗位,确保零就业家庭至少有1人就业。

(七)实行贷款企业名单制管理。对疫情防控重点保障企业、物资生产供应企业、稳产保供“菜篮子”重点企业,实行贷款企业名单制管理。由省发展改革委、省工业和信息化厅、省农业农村厅共同确定企业信贷资金需求名单;云南银保监局指导各金融机构开展针对性授信,全力满足其合理的融资需求;人民银行昆明中心支行引导各银行金融机构在原有贷款利率水平上下浮10%以上;省财政厅对疫情防控期内新增贷款,按不高于5%的利率给予贷款贴息,贴息期限不超过1年;全省政府性融资担保机构免除反担保措施、免收担保费;省工业和信息化厅将其纳入省中小微企业贷款风险补偿金补偿范围,代偿比例提高至贷款本金的70%,并优先代偿。省财政安排1亿元,建立省级疫情防控物资保供资金池,用于生产企业应急性资金周转。

(八)加大中小微企业信贷支持。对受疫情影响较大的批发零售、住宿餐饮、物流运输、文化旅游等行业和“三农”领域行业,以及有发展前景的企业和合作社,金融机构不得盲目抽贷、断贷、压贷;对受疫情影响严重的企业和合作社,到期还款困难的,予以展期或续贷。支持开发性、政策性银行在滇分支机构加大服务对接力度,全力满足疫情防控、重要物资保障的融资需求,确保2020年中小企业信贷余额、新增贷款规模比2019年同期增长5%,普惠性小微企业贷款综合融资成本较2019年降低1个百分点。

(九)加大创业融资支持。对已发放的个人创业担保贷款,受疫情影响出现还款困难的,可向贷款银行申请不超过1年的展期还款,省财政继续给予贴息支持;对受疫情影响未能按时完成展期手续的,相应调整征信记录,免予信用惩戒。对受疫情影响暂时失去收入来源的个人和中小微企业,有关部门要在其申请创业担保贷款时优先给予支持。

(十)进一步做好保供稳价工作。加大生活必需品生产、供应协调服务保障力度,严格落实属地责任,统筹大型批发市场、大型连锁超市等重点流通企业,强化政府储备和货源组织。严肃查处借疫情防控之机囤积居奇、捏造散布涨价信息、哄抬物价等扰乱市场秩序的价格违法行为。

二、坚定信心,确保完成全年目标任务

(十一)确保全面脱贫、全面建成小康社会、“十三五”规划圆满收官。在做好疫情防控的同时,统筹抓好改革发展稳定各项工作。打好脱贫攻坚歼灭战,上半年扎实开展脱贫攻坚挂牌督战工作,下半年打扫战场全面巩固提升。实施加快补齐全面建成小康社会短板行动计划,补齐教育、医疗、农村基础设施等方面短板。打好蓝天、碧水、净土三大保卫战和“8个标志性战役”,确保实现污染防治攻坚战阶段性目标、最美丽省份建设取得实质性进展。压实各方责任,守住不发生系统性风险的底线。

三、千方百计扩大有效投资

(十二)把扩大有效投资作为对冲疫情影响、保持经济平稳运行的关键一招。围绕全年固定资产投资任务目标,夯实项目支撑,确保法定统计口径下综合交通投资增长20%、水利投资增长20%、工业投资增长20%、能源投资增长15%、教育投资增长10%、房地产投资增长10%以上。推动昆明投资持续向好,玉溪、红河、楚雄投资增速明显回升并不低于全省平均水平,曲靖继续保持较快增长,大理、保山、德宏、文山、普洱、临沧等滇西、沿边地区投资保持较高增速。

(十三)加快项目建设进度。推动综合交通、重大水利、重点产业、重要民生等领域重大工程项目尽快复工建设,确保在建项目不塌进度、新开工项目如期开工。将重大工程项目的疫情防控物资保障、施工物资供应、交通运输协调纳入地方保供范围,创造条件加快重大工程项目建设。加强项目储备,加快项目前期工作,确保年内“补短板、增动力”省级重点项目开工转化率累计达40%。

(十四)强化各类要素保障。增加省级预算内基本建设投资规模。积极争取中央预算内资金和新增专项债券规模,完善专项债券项目安排协调机制。继续实行“发改部门梳理推介、银保监部门转送、银行自主审批”的项目融资模式。优化项目服务。加大“一部手机办事通”推广应用力度,推动更多政务服务事项实现“掌上办”、“指尖办”。依托全国投资项目在线审批监管平台等加强投资项目建设远程审批服务,确保投资项目立项、工程报建、水电气接入等服务不断档、高效率。对按规定确需提交纸质材料原件的,原则上由项目单位在保证真实性的前提下提供电子材料先行办理,后续补交纸质原件。加快推进企业投资项目承诺制改革,大力简化企业投资项目审批程序。推行商品房预售许可预审核制度,要件齐备的,确保1个工作日内审批发证,缩短审批时限。

(十五)强化措施稳外来投资。严格落实“一把手”带头招商,安排招商引资保障资金3900万元,切实抓好东部沿海等重点区域招商引资工作,瞄准世界500强企业和行业100强企业开展精准招商。安排自贸区建设专项资金6亿元,设立产业投资基金,新设外资奖励资金4500万元,建立重大外资项目协调推进工作专班制度,全力以赴推动项目落地、资金到位。

四、推动产业高质量发展

(十六)加快发展壮大新动能。聚焦烟草、有色、钢铁、化工、建材等重点领域,支持企业技术改造,调整优化产品结构,稳定现有传统产业。加快发展八大重点产业,引进一批世界500强企业、行业隐形冠军企业及重大项目,并全力推动落地。打造世界一流“三张牌”,推动水电铝材一体化、水电硅材一体化在建项目投产达产,协同推进电力配套设施建设,落实煤炭产业高质量发展年度计划任务。加快培育智慧健康、健康保险、健康管理等业态,打造健康服务等“五个万亿、八个千亿”产业。发挥疫情防控对“线上经济”的带动作用,大力推动“数字云南”建设,增强“一部手机云品荟”公共服务和应用场景功能,运用区块链技术,加强政府监管平台和产品溯源体系建设,加快电子商务、电子政务、工业互联网等发展。优化提升全省各类开发区,多渠道集聚和培育一批具有引领性的龙头骨干企业。

(十七)提升优质农产品供给能力。优化农业生产力布局,以“一县一业”示范创建为引领,提高优质农产品生产能力。加大云南省“10大名品”推介宣传力度,打响世界一流“绿色食品牌”市场知名度,提高市场占有率。坚持园区化、专业化发展方向,支持各类经营主体发展农产品加工业,提高农产品加工水平。坚持“规模养殖、集中屠宰、冷链运输、冰鲜上市”的肉类产业发展方向,新建20个禽类、畜类集中屠宰中心。扎实抓好春耕备耕、防旱抗旱,加快高标准农田建设,强化水利基础设施建设,打牢高原特色现代农业发展基础。

(十八)加快现代服务业发展。深入实施我省《服务经济倍增计划(2017—2021年)》。针对国内东部沿海、境外欧美地区等重点地区游客,加大云南旅游宣传营销力度。促进“食、住、行、游、购、娱”等传统业态优化升级,打造生态游览、休闲康养、露营自驾、文化演艺、边跨境游等重点产品。以“一部手机游云南”为平台推进智慧旅游建设。省内实行政府指导价的4a级以上景区,2020年门票价格一律优惠50%。疫情结束后一年内,对吸引游客人数达到一定规模的旅行社,以及2019、2020年度成功创建国家4a级以上旅游景区、五星级旅游饭店、五星级旅游民宿、五星级旅游营地的企业,给予适当资金补助或奖励,促进旅游业迅速回暖。加大世界一流“健康生活目的地”建设力度,促进房地产市场平稳健康发展。高水平举办第6届中国—南亚博览会,争取更多峰会、展会、赛会落户云南。支持绿色食品交易区、仓储中心、冷链配送中心建设,畅通生鲜农产品全程冷链物流通道。

五、加大民生补短板力度

(十九)加快提升公共卫生服务能力。2020年起,连续3年每年安排30亿元支持公共卫生体系建设项目,重点加快建设昆明市国家级和滇南、滇东北、滇西、曲靖4个省级区域性医疗中心。加快启动重大传染病救治能力提升工程建设项目,推动州、市传染病医院和县级传染科室、疾控中心建设,建立健全省、州市、县三级传染病医疗救治体系。研究建设区域性疾病预防控制中心和检测中心,加快各级疾病预防控制机构和医疗机构实验室提升改造和能力达标,加强对疾病预防和医疗机构检测人员的培训,积极培育和发展第三方检测机构。在自贸区积极探索设立外商独资医疗机构。完善院前急救体系,建设院前急救指挥调度云平台。补齐突发公共卫生事件指挥调度和应急储备短板。

(二十)做好重点群体就业工作。切实做好未就业高校毕业生、城镇登记失业人员、农村劳动力特别是易地扶贫搬迁的农村劳动力等重点群体的就业帮扶、技能提升培训等工作。各类生产经营主体吸纳贫困劳动力就业并开展以工代训的,按照劳动者工资总额的20%给予生产经营主体职业培训补贴,补贴期限最长不超过6个月。疫情防控期间,企业在停工期、恢复期组织职工参加各类线上线下职业培训的,纳入补贴类培训范围,按实际培训费用给予全额补贴。提高外出务工组织化程度,促进农民工与用工企业精准对接,帮助农民工多渠道转移就业。千方百计扩大用工需求,确保全年实现新增转移就业不少于100万人。

(二十一)深入开展农村人居环境整治。以农村生活垃圾污水治理、农村“厕所革命”和村容村貌提升为主攻方向,找准本地主要矛盾和设施短板,确定重点建设内容,发挥示范带动作用。按照整县推进的总体考虑,合理确定整治目标、分年度计划以及每年完成整治任务的村庄和乡镇数量、受益农村人口。建立健全长效管护机制,充分发挥群众主体作用,开展村庄大扫除、大清理,集中整治村庄环境脏乱差问题。确保2020年全省村庄达到农村人居环境1档标准。

(二十二)提升社区便民服务功能。发展无人配送、无人零售等新零售平台。将智能化、品牌化连锁便利店纳入城市公共服务设施体系,推进“一刻钟便民生活圈”建设。加快发展城市“最后一公里”智能配送,推进智能快件箱(柜)进社区;加快布局建设城市末端智能冷链配送设施,完善面向居民消费的冷链物流配送网络。打造“互联网 社区”公共服务平台,积极引导企业和群众使用“一部手机办事通”办理医院挂号、婚育服务、工商登记等更多高频办理事项。

文件中未明确时限要求的,自发文之日起执行至2020年12月31日。国家出台有关支持政策的,遵照执行。

本意见发布后,各责任部门要压实责任,确保各项任务尽快落地见效。

附件:任务分工方案

云南省人民政府

2020年2月11日

1

信息公开
基本信息
企业领导管理
经营情况
社会责任
新闻中心
集团新闻
二级企业
媒体报道
党群工作
党建工作
党风廉政
工会工作
共青团工作
云垦优品商城
官方微信
昆明市人民东路111号云南农垦大厦
0871-63316128
0871-63316129
ynnkjtbjb@163.com
© 2018 all rights reserved 云南农垦集团有限责任公司 云顶国际app官方下载的技术支持:
网站地图